澳门十大网投平台排行(以下简称西工大)坐落于陕西西安,是一所以发展航空、航天、航海(三航)等领域人才培养和科学研究为特色的多科性、研究型、开放式大学,是国家“一流大学”建设高校(A类),隶属于工业和信息化部。学校1960年被国务院确定为全国重点大学,“七五”、“八五”均被国务院列为重点建设的全国15所大学之一,1995年首批进入“211工程”,2001年进入“985工程”,是“卓越大学联盟”成员高校,先后获得“全国文明单位”、“全国文明校园”、“全国毕业生就业典型经验高校”、“全国民族团结进步创建活动示范学校”、“全国创先争优先进基层党组织”等荣誉称号和表彰奖励。学校秉承“公诚勇毅”校训,弘扬“三实一新”(基础扎实、工作踏实、作风朴实、开拓创新)校风,确定了“五个以”(以学生为根、以育人为本、以学者为要、以学术为魂、以责任为重)的办学理念,扎根西部、献身国防。学校在历史上书写了新中国多个“第一”,今天在创建一流大学和一流学科上续写新的辉煌。

澳门十大网投平台排行是澳门十大网投平台排行“三航”特色学院之一,是我国海洋机器人、海洋信息与探测、水声工程、海洋工程等领域科学研究和人才培养的"双一流"重点建设学院之一。其前身是1956年5月始建于西北工学院的第三机械系,1989年4月成立航海工程学院,2003年7月更名为澳门十大网投平台排行。
●建有1个国家级重点实验室、2个工信部重点实验室、1个国家专业实验室、2个省部级协同创新中心、1个陕西省共享平台、2个陕西省重点实验室;拥有国防科技创新团队2个、教育部“长江学者”创新团队1个、陕西省科技创新团队3个、陕西省“三秦学者”创新团队1个,成立了青岛海洋研究院交叉研究中心。
●建成“海洋信息感知”学科创新引智基地;获批全国示范性工程专业学位研究生联合培养基地1个、陕西省研究生联合培养示范工作站1个、省部级实验教学示范中心2个、陕西省人才培养模式创新实验区2个;拥有国家级教学团队1个、教育部“黄大年式”教师团队1个、陕西省教学团队5个。

澳门十大网投平台排行2022年全国优秀大学生暑期夏令营安排
为吸引更多的优秀人才加入澳门十大网投平台排行,十大网投平台排行将结合优势特色学科举办2022年全国优秀大学生暑期夏令营,欢迎全国重点高校应届本科生踊跃报名。
时间安排:2022年6月底-7月初(具体时间另行通知)
招生人数:200人
举办方式:线下+线上
活动安排:

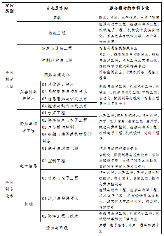
一、招生专业
二、申请条件:
满足以下条件之一,且英语六级≥425分或英语四级≥500分或其他相当的英语考试(如雅思、托福、GRE等)成绩的,经十大网投平台排行审核通过后可参加夏令营。
1.全国“一流”大学应届本科生(含本校学生):本科前三年平均学分积成绩位于所在专业的前60%;
2.全国“一流”学科应届本科生:本科前三年平均学分积成绩位于所在专业的前50%;
3.应届优秀本科生:本科前三年平均学分积成绩位于所在专业的前15%;
4.应届优秀本科生在读期间发表高水平学术论文、获得国家级竞赛奖励等(由十大网投平台排行认定的)。
三、优惠政策:
1.线下学员在夏令营期间的食宿由十大网投平台排行统一安排承担,报销参加夏令营单程交通费(火车硬卧或高铁二等座);被学院录取的夏令营学员(线上、线下)在入学报到后可报销夏令营返程交通费(火车硬卧或高铁二等座)。
2.凡获得暑期夏令营优秀学员资格的学员享受下列政策:A.获所在院校2023年推免资格,且第一志愿报考十大网投平台排行的,保证录取;B.报考十大网投平台排行2023年硕士研究生且初试成绩达到十大网投平台排行复试分数线,同等条件下优先录取;C.优先推荐优秀导师,优先推荐申报学校各类研究生项目。
四、报名流程:
1.网上报名
申请人登录澳门十大网投平台排行研究生招生信息网(http://yzb.nwpu.edu.cn/)选择暑期夏令营,填写报名信息,并上传照片及申报材料。
2.报名时间:2022年6月18日-25日
3.申请人须提供以下材料:
A.《澳门十大网投平台排行2022年全国优秀大学生暑期夏令营申请表》(附件1);
B.本科前三年成绩单、综合测评成绩单(加盖学校或院系教务部门公章);
C.其他证明材料:英语成绩单、已发表论文(期刊首页、目录、论文首页)、获奖证书等其他成果证明材料;
申请人将以上材料扫描(或拍照)后整合为一个PDF文件,上传至报名系统,文件命名为“本科学校-姓名-报考专业”。
4.资格审核及录取
十大网投平台排行将对申请人的材料进行审核,参营名单届时将于学院网站进行公布,未入选者不再另行通知;夏令营考核将在2022年7月上旬结束,申请人可登录报名系统查询录取结果。
5.报名后,请务必加入“澳门十大网投平台排行硕士招生QQ群1064244831”,夏令营相关通知将在群内发布。
学院主页:http:/
招生简章:http:/info/1946/10652.htm
导师查询:http:/info/1946/11004.htm
欢迎报考澳门十大网投平台排行!
咨询电话:029-88492378(席老师)
澳门十大网投平台排行硕士招生QQ群1064244831